はじめに
「ポスト」という言葉にはいくつかの意味がありますが、仕事での「ポスト」というと、“地位”や“役職”といった意味が浮かぶのではないでしょうか。
警備業では、業務を行う際に“部署”や“持ち場”を表す意味で「ポスト」という言葉が使用されています。
今回は、警備の仕事で「ポスト」という言葉がどのように使われているのか、ご紹介していきたいと思います。
警備の業務
警備の仕事は、業務内容によって大きく4種類に分類されています。下記のように区分され、1号業務、2号業務、3号業務、4号業務と呼ばれます。
<1号業務>
施設警備業務……商業施設や事務所、遊園地などの施設で、盗難防止や緊急時の対応を行う業務です。
<2号業務>
交通誘導警備業務……工事現場や駐車場などで、人や車両の通行を誘導する業務です。
雑踏警備業務……コンサートやイベント会場など多数の人が込み合う場所で、交通誘導や入退場整理を行う業務です。
<3号業務>
輸送警備業務……現金や美術品、危険物などを輸送する際に、盗難事故などを防止する業務です。
<4号業務>
身辺警備業務……警備対象の人物の身辺を警戒し安全を守る、一般的にボディーガードと呼ばれる業務です。
同じ警備の仕事でも、1~4号業務では、業務の内容も、働く場所もそれぞれ異なります。
警備業のポストとは
警備業で「ポスト」とは
「警備対象の場所で、常時、固定の警備員が何人必要であるか」
という意味で使用されています。
警備員の配置が必要なのが1か所の場合は1ポスト、2か所の場合は2ポスト、5か所の場合は5ポスト…と呼ばれます。
警備を行う際には、業務の具体的な内容を定めた警備計画書に基づいて、警備員への警備指令書が作成されます。
警備指令書には、各警備員に対する警備場所や業務内容やなどが明記されており、ポストについての記載もあります。
どのポストに何人を配置するのか、どの時間帯にどのような業務をするのか、といったことが指示されています。
ポストの使用例
ここからは、警備業のポストについて、いくつか使用例をご紹介していきたいと思います。
◇施設警備業務の例

施設警備は1号業務にあたり、主に商業施設や病院、オフィスビルなどの施設内に常駐して、建物の管理を行います。
代表的な業務内容は下記の通りです。
・出入管理
施設の出入口で、入退館管理や、不審者の監視・トラブル発生時の対応などを行います。立ったまま警備する業務は立哨(りっしょう)、座っている状態で警備する座哨(ざしょう)、歩きながら行う警備は動哨(どうしょう)と呼ばれます。
・巡回
決められたルートに従って、施設内あるいは施設外を巡りながら監視する業務です。不審者の発見や異常がないか確認します。
・緊急対応
不審者の発見や、事件・盗難、火災など緊急事態が発生した際に対応にあたります。
その他にも、鍵の管理や施開錠、駐車場での人や車両の誘導など、警備する施設ごとに業務内容は異なります。
施設に訪れた際に、玄関での警備や駐車場の管理をしている警備員の姿を目にすることがあると思いますが、玄関のポストと駐車場のポストにそれぞれ人が配置されている、ということになります。
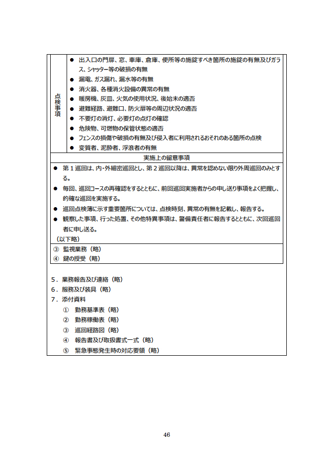
厚生労働省の「未熟練労働者の安全衛生教育マニュアル 警備業編(2020)」の中に、ポストについての記載がありますので、施設警備でのポストの例として、次の3つの表をご覧ください。
<厚生労働省「未熟練労働者の安全衛生教育マニュアル 警備業編(2020)>
表➀-1「【参考】施設警備指令書の例」

表➀-2「【参考】施設警備指令書の例」

表➀-3「【参考】施設警備指令書の例」

表➀-1から、この施設にはロビーと防災センターというポストがあり、それぞれ勤務時間や業務内容が決められていることが分かります。
表➀-2には、各ポストの作業時間のタイムスケジュールや作業内容についての指示、
表➀-3では、点検事項や留意事項などが記載されています。
◇交通誘導警備業務の例

続いて、交通誘導警備での例をご紹介します。
交通誘導警備は2号業務にあたります。工事現場や駐車場などで人や車両の通行を誘導する業務で、主に下記のような業務があります。
・道路での交通誘導
道路工事による通行止め区間での停止合図・迂回路の案内や、片側交互通行(1車線のみ通行させる臨時の交通規制)での車両や歩行者の誘導などを行います。
・工事現場での車両誘導
建設工事現場の出入口と敷地内で、重機や大型トラックなど車両の誘導を行います。
・商業施設での交通誘導
ショッピングモールなど大型商業施設の駐車場で、歩道を通行する歩行者の誘導や、満車の案内、駐車場内での車両の誘導を行います。
交通誘導警備でのポストの例として、次の2つの表をご覧ください。
<厚生労働省「未熟練労働者の安全衛生教育マニュアル 警備業編(2020)>
表②-1「【参考】交通誘導警備指令書の例」

表②-2「【参考】交通誘導警備指令書の例」

表②-1から、この工事現場にはA~Eとポストが5つあり、ポストごとに業務が細かく分担されていることが分かります。
表②-2には、各ポストの勤務時間や配置図の記載があり、警備員への具体的な指示が明記されています。
上記の例のように、現場によってポストの数は様々です。警備対象の場所や、警備をする時間などの業務内容から配置が必要なポストが決められます。
ポストと配置人数
ここまで「ポスト」の使用例についてご紹介しましたが、ポストの数=警備員の人数と決まっているわけではありません。
配置表では、警備員を継続的に配置することを1ポストと表すため、交代要員の数は含まれません。例えばポストの配置が1か所必要な場合、8時間の勤務であっても、24時間体制であっても1ポストという表記になります。
交代でトイレや休憩を取る、夜勤などで仮眠時間を取るなど、同じポストでの交代要員が必要になる現場もあります。その場合は1ポストで2名、2ポストで3名……と表されます。
ポストの配置には、交代要員も含めて適正な数の警備員を確保することが求められます。
まとめ
このように、警備の仕事では業務を行う際に「ポスト」という言葉が使用されています。
長時間、同じ警備員が働いているように見える場所でも、複数の警備員が交代しながら業務に就いているかもしれません。
警備の現場を見かけた際には、どのような警備対象の場所で、何人の警備員が配置されているのか、警備業の「ポスト」について意識を向けてみてはいかがでしょうか。
