警備計画書について

はじめに

警備の仕事をお受けしてから実施するまでの過程で、必要不可欠なのが「警備計画書」の作成です。
これがないとクライアントと警備会社の考えが違って正しく業務を遂行できない事態が起きたり、現場の警備員が何をしたらよいか分からず、統制の取れない業務になってしまう危険があります。
そうしたことを防ぐために、警備契約を交わす際には入念に警備計画書を作成します。

ここでは適正な警備業務を提供するために重要な役割をもつ「警備計画書」についてご説明します。

警備計画書とは

警備計画書とは、警備契約の締結にあたって、クライアントと警備会社がその警備内容を具体的に確認し定めたものです。
警備を行う際には、これをもとに現場に向けた警備指令書を作成して警備にあたります。

警備のご依頼を受けたら、まずクライアントと警備の業務内容・場所と期間について打ち合わせをし、警備を行う現場を実地調査します。

警備を実施する場所が店舗である場合は、柱や陳列棚、間仕切りなどによる死角の有無、人目のつきにくい箇所の有無といった店舗の構造、人気商品や隠しやすい小物商品が監視されにくい死角に展示されているか、店舗内の活気の有無などに着目して調査します。

交通誘導警備の場合は道路の状況と交通量、施設警備の場合は対象物件の規模・面積・周辺の地理などを調べます。

実地調査の後に警備計画書を作成し、具体的な警備方法などを確定したうえでクライアントに提出・最終打ち合わせを経て現場用の警備計画書である警備指令書を作成します。現場の警備員はこの警備指令書をもとに業務を行います。

警備計画書の内容

警備計画書は簡単に言えば警備内容や警備方法を具体的に明記したものです。
警備員を何人配置し、どんな業務を行い、どういうところを警戒するかを具体的に伝える内容になっています。

例えば、交通誘導警備であれば、警備会社が依頼主に対して「現場の道路状況・交通量はこのようになっており、警備員をこのように配置して警備を行います」といった内容を伝えます。

具体的な内容としては、クライアントの情報、依頼された業務内容、警備を実施する場所、危険予知活動、警備員の配置図や実施する警備内容、警備員の装備や緊急連絡図、安全衛生体系図などを記載します。

警備計画書は各警備業務で共通の箇所、案件ごとに異なる箇所とで構成され、現場の図面なども添えて作成します。

基本部分・・・警備業務の種別、警備を行う場所、警備員の配置時間、警備の目的など
個別部分・・・警備を行う場所の周辺状況、警備内容、警備員の配置図、警備業務時の服装・使用する装備、緊急時の連絡体系・対応内容など

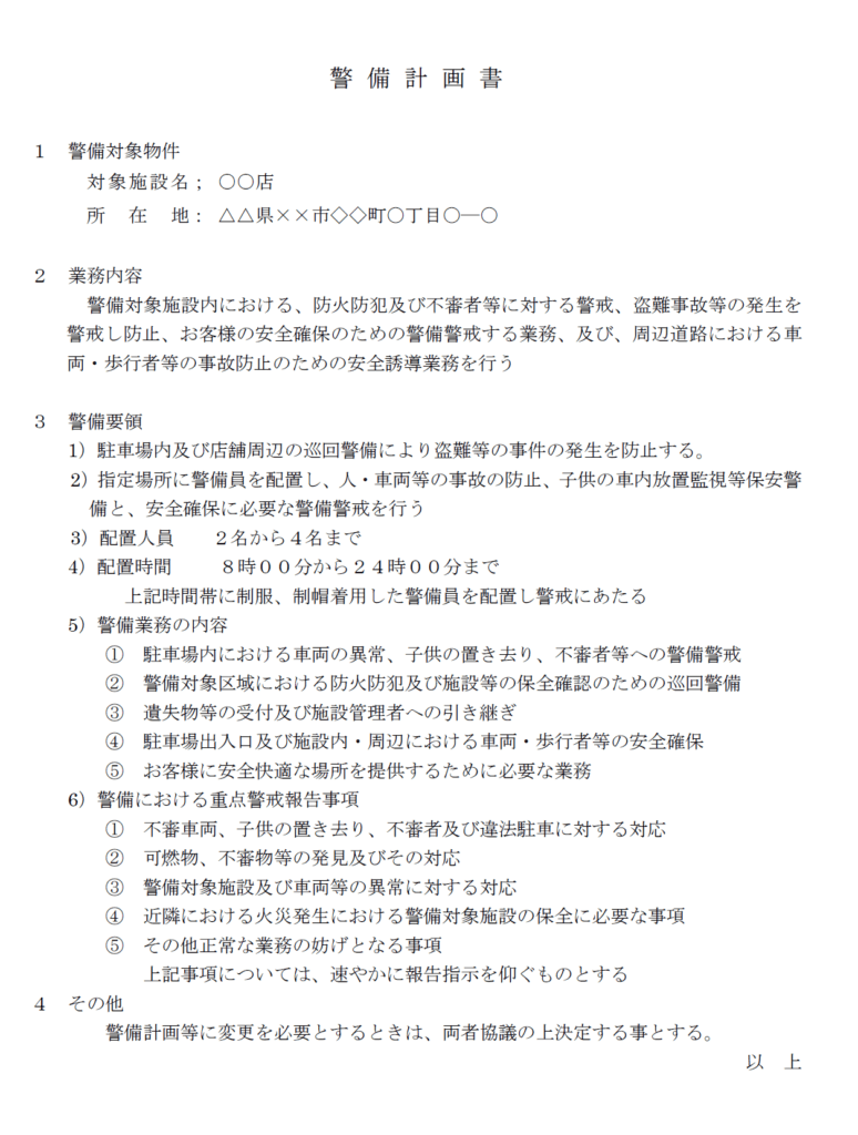
一例として、私たちMTテクニカルが実際に業務で使用した警備計画書をご覧ください。

警備指令書の内容

実際に警備するにあたって警備員が目にするのが警備指令書になります。

警備指令書はクライアントとの契約で交わされた警備計画書の現場版といったもので、現場の警備員はこれを見て実際の警備を行います。
依頼された業務内容のやり方・対応方法を確認し、巡回時間やルートのチェック、何人が警備にあたるか、重点警戒場所や特に注意すべき警備事項は何かを把握してから業務にあたります。

警備員は警備指令書をどう見るか

現場の警備員が見る警備計画書は、クライアントと交わす契約用のものではなく、現場向けの簡易版、実際の現場業務用の警備指令書です。

警備指令書がわかりやすく完璧に書かれていても、実際の現場を知らないうちは警備指令書のどこを見るべきかわからないものです。

実際に働くことになる現場を知ったうえで警備指令書を改めて見ると、この場所の警備は特に注意しよう、この場所は計画書通りに行おう、というように見当がついてきます。
しかし、まだ業務に慣れない場合は、どうしても「警備指令書のどこを見るべきかわからない」ということがあると思います。
その場合は先輩や上司の警備員にアドバイスを貰ったりして警備指令書を理解することを心がけましょう。

まとめ

警備計画書は実際に警備する際の指針として大切な、警備内容を明記した書類です。
この段階でクライアントと警備会社の間でどんな警備を行うかはっきりさせることで、現場では統率の取れた警備業務を行うことができます。

実際に現場で働く際に目にするものは現場向けに作られた「警備指令書」ですので、現場の警備員は指令書に書かれた内容を頭に入れて動きます。

確かで安全な警備を実現するために、警備計画書を日々チェックしながら警備を実施しております。